
國民黨主席鄭麗文。(中評社 張嘉文攝)

國民黨與民眾黨2026年聯合治理暨地方選舉合作協議。(中評社 張嘉文攝)
中評社台北3月18日電(記者 張嘉文)中國國民黨中常會今天下午通過藍白合作協議,其中有關縣市長提名合作機制,雙方同意採先提名、再整合、共同推舉一人方式進行合作。而縣市長人選整合以民調為依據,雙方同意共同委託具有公信力的民調機構執行,且採用“對比式”,即直接拿候選人與主要競爭對手(如民進黨候選人)進行互比。
另外,民調的樣本代表性,必須通過統計檢定(P-value),確保與母體一致。但民調的樣本數、抽樣方式及加權細節由藍白提名人選雙方另行議定。但針對基層的鄉鎮市長及縣市議員選舉,雙方同意各自依政黨機制於各縣市自行提名,不強制納入此整合機制。
而協議中也明定,兩黨將正式合組助選團,並規劃全台性的輔選行動,展現團結氣勢。
以下是藍白合作協議全文:
中國國民黨與台灣民眾黨2026年聯合治理暨地方選舉合作協議
為因應2026年地方公職人員選舉,促進在野力量合作,提升地方治理品質,中國國民黨與台灣民眾黨(以下簡稱“雙方”)同意本於互信、平等與務實原則,建立跨黨派選舉合作暨聯合治理機制,共同為台灣民主政治建立新的合作典範,並就下列事項進行協商。
第一條 共同政策願景
一、雙方同意以政策為核心,於選舉合作啟動前,共同提出“2026 地方治理共同願景”,作為合作基礎。
二、共同政策願景的總綱包括:
(一)安心照護升級
(二) 全齡居住正義
(三) 捍衛環境永續
(四) 打造 AI 城市
三、共同政策之細節,另以“共同政策綱領”附件發布。
四、共同政策之落實,當選人將之納入施政計劃。
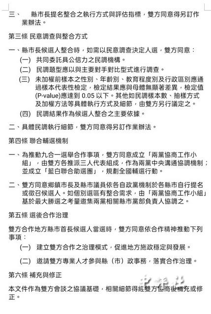
第二條 縣市長提名合作機制
一、雙方同意“中華民國”115年地方公職人員選舉,採取“先提名、再整合、共同推舉一人”之方式進行縣市長合作。
二、共同推舉機制:
(一)遵守現任者優先的原則:現任者尋求連任者,由兩黨共同推舉。
(二)現任者不連任或無現任者之縣市,雙方得依各自政黨機制於各縣市自行提名或徵召候選人;雙方各自完成提名後,就各縣市候選人進行整合協商。
(三)整合原則以民意調查所反應的社會支持度為主要依據及決策參考。
(四)經協商決定進行合作之縣市,應由雙方共同推舉單一候選人代表參選,並共同支持之。
三、 縣市長提名整合之執行方式與評估指標,雙方同意得另訂作業辦法。
第三條 民意調查與整合方式
一、縣市長候選人整合時,如需以民意調查決定人選,雙方同意:
(一)共同委託具公信力之民調機構。
(二)民調題型應以與主要對手對比型式進行調查。
(三)未加權前樣本之性別、年齡別、教育程度別及行政區別應通過樣本代表性檢定,檢定結果應與母體無顯著差異,檢定值 (P-value)應達到 0.05 以下。其他如民調樣本數、抽樣方式及加權方法等具體執行方式及細節,由雙方另行議定之。
(四)民調結果作為候選人整合之主要依據。
二、 具體民調執行細節,雙方同意得另訂作業辦法。
第四條 聯合輔選機制
一、為推動九合一選舉合作事項,雙方同意成立“兩黨協商工作小組”,由雙方各推派三人代表組成,作為兩黨中央溝通協調機制;並成立“藍白聯合助選團”,規劃“全國”輔選行動。
二、雙方同意鄉鎮市長及縣市議員依各自政黨機制於各縣市自行提名或徵召候選人。如個別選區有整合需求,由“兩黨協商工作小組”基於最大勝選之考量邀集兩黨相關縣市黨部負責人協調之。
第五條 選後合作治理,雙方合作地方縣市首長候選人當選時,雙方同意依合作精神推動下列事項:
(一)建立雙方合作之治理模式,促進地方施政穩定與發展。
(二) 邀請雙方專業人才參與縣(市)政事務,落實合作治理。
第六條 補充與修正
本文件作為雙方會談之協議基礎,相關細節得經雙方協商後補充或修正。

國民黨與民眾黨2026年聯合治理暨地方選舉合作協議。(中評社 張嘉文攝)

國民黨召開中常會。(中評社 張嘉文攝)