
表1:台灣資訊電子產業外銷訂單占比

圖1:台灣資訊電子產業島內外需求對比(左)、資訊電子產業島內外產值對比(右)
中評社香港11月30日電/南開大學台灣經濟研究所所長李月教授、南開大學經濟學院碩士研究生陳沁歌在中評智庫基金會主辦的《中國評論》月刊11月號發表專文《美國半導體產業政策與供應鏈“去台化”趨勢》。作者認為:主導產業的持續升級與演進是維持台灣經濟增長活力的關鍵動力。近年來,隨著人工智能時代的到來,以半導體為支柱產業的台灣經濟逐漸走出“悶經濟”困局。然而,這一發展趨勢也強化了台灣經濟對半導體產業的高度結構性依賴。在地緣政治影響下,全球半導體產業正經歷深刻的結構性重組,這也為台灣經濟帶來諸多風險與挑戰。本文從經濟結構依賴、訂單依賴、貿易依賴與投資依賴四個維度,剖析台灣經濟所面臨的結構性風險;梳理美國為重塑本土半導體產業生態所推動的“去台化”三重策略;並在此背景下,從尖端技術支撐、半導體生態體系、人才流動機制與資本支出結構等角度,研判當前全球半導體供應鏈中出現的“去台化”趨勢,論證該趨勢的不可逆性;指出美國所推行的“去台化”戰略遠非簡單的產能遷移,而是一場系統性重構,正逐步侵蝕台灣半導體產業的發展根基。文章內容如下:
一、引言
台灣是典型的以製造業為主導的小型、後發經濟體,其發展進程與產業週期的迭代密切相關。回顧台灣的經濟發展與產業變遷,上世紀60至80年代全球第二次產業轉移期間,電子產業等先進製造業逐漸從美國、日本等發達經濟體轉移至台灣等亞洲“四小龍”地區。產業的承接與持續升級,推動台灣經濟於60年代迅速崛起,並在80至90年代通過產業結構成功轉型跨越中等收入陷阱,步入高收入經濟體行列。
與此相對,產業的外移與空心化也屢次為台灣經濟帶來下行壓力。自90年代起,伴隨全球第三次產業轉移浪潮的到來,消費電子產業及其低端環節開始由“四小龍”向外轉移,台灣島內產業進一步升級。其間,半導體與液晶面板產業被確立為“兩兆雙星”產業,於2004年和2006年分別突破兆元產值,成為台灣經濟的重要支柱。然而,隨著大陸液晶面板產業的迅速崛起,其市占率於2016年超越台灣,就此台灣液晶面板產業步入下行週期:一方面產能外流,另一方面對本土經濟增長與就業的貢獻減弱。與此同時,全球半導體需求尚未達到如今人工智能帶動的水平,台灣經濟因而陷入增長遲緩的“悶經濟”狀態難以提振。由此可見,台灣的經濟增長與其主導產業的興衰更迭存在顯著關聯。
近年來,隨著世界經濟逐步進入人工智能時代,對先進半導體的需求急劇增長。台灣憑藉其完整的半導體產業鏈與尖端製造技術,在全球半導體價值鏈中佔據了舉足輕重的地位。數據顯示,2024年台灣半導體產業總體產值首次突破新台幣5萬億元,貢獻了台灣GDP的20.8%,以及全球半導體產業增加值的約11%①。作為全球高端半導體製造的重要基地,台灣的經濟增長態勢也隨之增強。2021年,受惠於包括華為在內的緊急訂單效應,台灣GDP增長率達到6.7%,扭轉了此前的“悶經濟”局面。與此同時,半導體行業也創造了大量高附加值就業崗位,2022年從業者平均年薪達新台幣208萬元,約為製造業平均水平的3倍。
然而,近年來美國持續推進對華“脫鉤”政策,疊加頻發的國際非傳統安全事件,顯著加劇了全球半導體供應鏈的安全風險。在全球百年未有之大變局下,價值鏈高度相互依賴的特性暴露出新的脆弱性,各經濟體對供應鏈安全的重視與半導體製造能力過度集中於台灣之間形成顯著矛盾。以美國為代表的主要經濟體為維護自身國家安全與戰略利益,正逐步重構以往基於純經濟效率邏輯形成的全球價值鏈佈局,推動形成以“戰略安全”為導向的半導體供應鏈體系,並加速全球產業鏈的重組進程。在這一過程中,台灣與美國等經濟體之間在先進半導體製造技術與高端產能方面的矛盾日益突出,美國明確要求將尖端製程產能由台灣轉移至美國本土。隨著全球供應鏈持續重組與美國特朗普政府第二任期進一步推動的半導體“去台化”趨勢,台灣或將面臨更嚴峻的外部壓力與內部產業結構轉型挑戰,產業外移可能導致其經濟再度陷入增長乏力階段。
二、台灣經濟對半導體產業的結構性依賴
近年來,隨著台灣產業結構的不斷演進,半導體產業逐漸成為支撐其經濟發展的關鍵支柱。換言之,台灣的經濟增長呈現出對半導體產業的高度結構性依賴。本節從經濟結構依賴、訂單依賴、貿易依賴與投資依賴等四個維度,系統分析當前台灣經濟對半導體產業所形成的深度依賴關係。
(一)經濟結構依賴
近年來,台灣呈現出明顯的“再工業化”趨勢,該進程主要由半導體產業的快速發展所推動。宏觀數據顯示,製造業在台灣GDP中的占比從2014年的30.9%回升至2024年的35.2%。這一結構性變化在很大程度上得益於電子零組件製造業尤其是半導體製造業的強勁增長。從總量來看,電子零組件製造業產值占製造業總產值的比重從2014年的25.6%上升至2024年的32.9%,其中半導體製造業的占比更是從2014年的9.7%大幅提高至2024年的21.3%,顯示出其支柱地位。從增量來看,該產業年均增長率達11.1%,遠高於製造業整體2.5%的平均增速,成為推動“再工業化”的核心動力。
以台積電為例,根據其2024年年報,該公司營業收入達2.9萬億新台幣,約占台灣GDP的11.3%。同時,其上游採購帶動供應鏈創造產值達1.9萬億新台幣,相當於GDP的8%。台積電及其關聯產業鏈共計貢獻了台灣約五分之一的GDP。由此可見,無論是製造業擴張、宏觀經濟增長,還是“再工業化”進程,台灣經濟均表現出對半導體產業的深度結構性依賴。值得注意的是,在全球地緣政治局勢緊張、供應鏈加速重構的背景下,若出現以台積電赴美投資為開端的大規模產業鏈外移,將對台灣的製造業產值、GDP增長及工業結構轉型帶來顯著衝擊。
(二)訂單依賴
台灣經濟具有明顯的外向型特徵,以外銷訂單為主導的外部需求對台灣經濟影響顯著,其中,半導體產業作為外銷訂單的核心組成部分,已成為判斷台灣經濟走勢的關鍵指標。外銷訂單數據不僅直接反映全球市場對台灣核心產品的需求強度,還能超前預示未來數月的出口表現、生產活動、投資動向及整體經濟態勢,因而被視為台灣經濟重要的“晴雨表”。從結構上看,資訊電子產業(大陸稱作“電子信息產業”)②每年占台灣外銷訂單總額的比例超過50%(見表1),是外銷訂單的重要組成部分。值得注意的是,外銷訂單統計長期以終端產品類別進行劃分,容易忽略半導體產業在資訊電子領域中所提供的底層技術支撐與價值鏈賦能作用。在台灣島內需求保持相對穩定的背景下,全球客戶仍持續增加對台資訊電子產品採購(見圖1左)。外部需求已成為推動該產業發展的核心驅動力,並藉此對台灣經濟產生顯著的拉動作用。
[表1:台灣資訊電子產業外銷訂單占比]
[圖1:台灣資訊電子產業島內外需求對比(左)、資訊電子產業島內外產值對比(右)(單位:新台幣億元)]
從市場結構來看,台灣資訊電子產業中的電子產品與光學器材訂單高度依賴歐美市場。以台積電為例,北美地區是其最重要的銷售市場,約占其總收入的70%;蘋果公司作為第一大客戶,貢獻約25.2%的營收,英偉達緊隨其後,占比約為10.1%。這一客戶結構表明,台灣資訊電子產業的外銷訂單與美國市場需求密切相關。若美國成功建立新的製造中心,導致其對台相關產品採購需求減少,則台灣所獲外銷訂單或將隨之收縮。尤其在該類產品島內生產與海外生產比例長期持平的情況下(見圖1右),新製造中心的形成可能引發島內資訊電子產業及其上下游關聯部門的外移與萎縮。
(三)貿易依賴
對外貿易是驅動台灣經濟增長的核心機制。台灣經濟具有顯著的外向型特徵,出口占地區生產總值的比重長期維持在70%左右,顯示出其經濟對外部需求的高度依賴。在出口結構中,半導體產業位於核心地位,不僅是整體出口的“壓艙石”,更是出口增長的主要引擎(見圖2)。2024年,芯片出口占台灣出口總額的34.7%,充分彰顯了其支柱地位。動態數據進一步強化了這一依賴特徵,2025年2月以來,台灣芯片出口同比增長率均保持在20%以上,並於8月達到37.4%的峰值;同時,受人工智能服務器需求增長的推動,位於半導體產業下游的資通與視聽產品出口在2025年上半年也大幅增長63%,進一步印證了台灣出口對半導體產業的底層依賴仍在持續強化。
[圖2:台灣半導體出口額及其占總出口比重(2014-2024年)(單位:億美元;%)]
這種深度依賴結構的形成,根植於該高附加值產業與當前全球技術浪潮的深度契合。首先,半導體產業屬典型的技術與資本密集型產業,其單位價值遠高於傳統產業產品,因而在地區總出口額中佔據較高比重。其次,台灣半導體產品大多作為關鍵中間品深度嵌入全球價值鏈,不僅服務於終端消費市場,更廣泛融入跨國企業生產網絡,由此形成的中間品需求導向型出口結構,進一步鞏固了半導體產業在台灣整體出口中的核心地位。與此同時,近年來生成式人工智能革命所引發的全球性需求爆發,為台灣半導體產業提供了強勁的外部動力,推動該產業進入新一輪快速增長週期,並顯著增強了其對出口增長的貢獻度。
(四)投資依賴
台灣的資本形成在結構上高度依賴於半導體產業及其所在的信息與通信技術(ICT)產業。從整體ICT產業來看,其資本支出是台灣資本支出的重要來源。2014-2023年,ICT產業固定資本形成約占台灣固定資本形成總額的30%至40%,意味著每100元新台幣的固定資產投入中,就有30至40元來自於該產業的相關活動。其中,半導體產業作為ICT產業最重要的組成部分,在2023年的資本支出約占固定資本形成的33.86%,約占當年GDP的8.7%。
除靜態結構依賴外,台灣資本形成的波動也與全球半導體行業的景氣週期高度關聯,呈現出明顯的同步性。從台灣固定資本形成與全球半導體產業名義銷售額的時間序列數據(圖3)可見,兩者變動趨勢高度一致:全球半導體市場處於擴張階段時,台灣投資需求旺盛;反之,在行業下行期,島內資本形成則顯著放緩。這一傳導機制主要由半導體龍頭企業推動。以台積電為例,該企業2024年資本支出預計約為300億美元,其中約70%(約210億美元)將用於台灣島內先進製程擴產與技術研發,約占當年全台資本形成的一成左右。由此可見,單一大型企業的投資決策已能夠顯著影響台灣資本形成的總體波動。
[圖3:台灣島內固定資本形成與全球半導體市場景氣程度對照]
這一現象不僅強化了台灣經濟對半導體產業的結構性依賴,也反映出高度產業集中所帶來的潛在風險。值得注意的是,台積電已宣佈計劃在美國投資約1000億美元。據島內預測③,其2025年在台投資金額可能降至100億美元,相當於使台灣資本形成減少約5%。若進一步考慮因台積電投資縮減所引發的產業鏈關聯投資下降,其影響總規模甚至可能與2024年“主計總處”所預估的7.5%投資增速幅度相當,預計將對台灣未來的投資增長態勢構成顯著挑戰。
三、美國重塑本土半導體產業生態與推動供應鏈“去台化”的三重戰略
鑒於芯片在新一輪產業革命中的核心地位,半導體產業已被全球主要經濟體界定為戰略競爭的關鍵資源。在此背景下,美國正以系統性政策組合(“胡蘿蔔”+“大棒”+“枷鎖”)推進半導體供應鏈的“去台化”,藉此強化技術主權並因應地緣政治競爭。由此,台灣半導體產業正面臨產能外移、人才流失與資本外流等結構性衝擊,其在全球半導體供應鏈中的主導地位亦呈不可逆轉的弱化趨勢。
(一)“胡蘿蔔”:《芯片與科學法案》
基於半導體產業軍民兩用的特殊性及其在推動人工智能等前沿技術發展中的核心作用,美國政府自2018年起積極推進本土半導體產業生態重塑,以緩解地緣政治不確定性帶來的供應鏈風險,並強化其長期經濟競爭力和國家安全基礎。特朗普通過制裁中芯和華為,首次將半導體問題提升至國家安全層面,開啟了產業回流的政策討論。拜登政府在特朗普政府的基礎上進一步推動政策制度化,《芯片與科學法案》(以下簡稱《芯片法案》)於2022年8月9日正式生效。該法案旨在通過補貼、稅收激勵等政策工具,吸引全球半導體龍頭企業及上下游配套產業在美國投資佈局,重構美國本土半導體製造能力與創新體系。由於台灣是全球半導體產業的核心重鎮,2024年第四季度台灣晶圓代工產值合計全球比重超過七成,供應全球10nm以下、7nm以下、3nm製程晶圓的比重已經達到69%、78%、95%,因此吸引台灣半導體企業赴美投資也成為該法案的重要戰略目標之一。具體而言,《芯片法案》主要採取以下四種策略:
一是財政支持。《芯片法案》為美國本土半導體製造業提供了總額高達527億美元的財政支持,其中包括約390億美元的製造業直接補貼,以及約130億美元用於研發與勞動力培養。法案明確規定,受資助實體必須將所獲聯邦資金全部用於在美國境內建設、擴建或升級半導體製造相關設施。到2025年7月,美國商務部已宣佈向48個項目的32家公司提供325.4億美元的贈款。為促進先進製程產能落地,資金分配顯著向國際及本土龍頭企業傾斜。其中,英特爾以87億美元的資助額度成為最大受益方,台積電與三星分別獲得66億與64億美元,美光則獲60億美元支持。
二是投資稅收抵免。《芯片法案》為半導體製造業提供了相當於先進製造設施投資成本25%的稅收抵免優惠。同時,該法案對獲資助企業設置了嚴格的限制性條款:接受稅收抵免的企業在十年內不得在中國大陸、俄羅斯、伊朗和朝鮮等地進行先進製程的實質性產能擴張,否則將取消其稅收優惠資格。儘管從法律層面看,台積電等企業在台灣的投資行為不受該條款限制,但台灣提供的產業支持政策(如土地優惠與用電補貼)在支持力度上與美國的高額補貼存在顯著差距。因此,美國的政策組合對台灣半導體企業仍構成一定的吸引力。
三是貸款與貸款擔保。《芯片法案》在“激勵計劃(Incentive Program)”中規定,可支配最多6億美元用於直接貸款及覆蓋貸款擔保所需成本。這一機制成為除直接財政補貼和稅收減免外的一項重要補充手段,旨在緩解相關項目的融資壓力。截至2025年1月,已有總額最高55億美元的貸款獲批撥付,其中半導體製造龍頭企業台積電已獲得50億美元的貸款支持。
四是研發與區域創新生態扶持。《芯片法案》授權撥款110億美元,用於支持美國半導體創新生態系統的建設。重點資助計劃包括國家先進封裝製造計劃(NAPMP)與芯片計量計劃,主要實施機構包括美國國家半導體技術中心(NSTC)和芯片製造美國研究所。其中,NSTC獲得了總額達63億美元的長期資金支持。這些舉措旨在通過推動研發協作、促進原型試產與加強人才培養,從長期層面鞏固並提升美國半導體產業鏈的整體競爭力。
(二)“大棒”:對進口芯片徵收潛在高額關稅
特朗普第二任期繼續揮動關稅大棒,企圖以高關稅重塑全球半導體產業格局。2025年8月6日,特朗普宣佈美國將對所有進口芯片及半導體產品徵收100%的關稅,並於10日後進一步聲稱相關稅率可能提高至300%。該政策同時規定,若企業已承諾或已在美國境內建廠,則可豁免此項關稅。一旦上述關稅政策正式實施,預計將對台灣半導體產業產生深遠影響。
短期來看,以台積電為代表的台灣半導體企業高度依賴蘋果、超威(AMD)、英偉達和高通等美國客戶。美國市場關稅大幅提升將顯著削弱台灣芯片產品的價格競爭力,進而壓縮企業利潤空間。在此壓力下,台灣廠商很可能被迫將產能轉移至美國,以維持與美國客戶的合作。長期來看,台灣近年來的再工業化進程總體上仍依賴於美國的技術與市場。在未來,台灣半導體產業很可能繼續順應美國要求,將關鍵供應鏈佈局於美國及其盟友境內。與此同時,中國大陸在美國及其盟友技術封鎖的背景下,也將加速推動半導體產業的國產化進程。因此,台灣在全球半導體產業鏈中的樞紐地位預計將逐步削弱,其產業佈局模式也將由“島內集中生產”逐漸轉向“跨區域多點分佈”。總體而言,高額關稅不僅將削弱台灣半導體的出口優勢,更將成為推動全球半導體供應鏈重構的重要催化劑。
(三)“枷鎖”:出口管制與長臂管轄
在特朗普第一任期期間,美國政府將華為等多家中國科技企業列入“實體清單”,要求美國企業向其出售產品必須獲得美國工業與安全局(BIS)簽發的許可證。至其任期尾聲,此類管制進一步擴展至全球範圍:任何使用美國技術或設備的外國企業,若向清單內實體供貨,也須申請許可。藉此,美國建立起基於技術依賴的“長臂管轄”機制,強化了對全球半導體供應鏈的干預。
與“胡蘿蔔”和“大棒”策略相比,出口管制與長臂管轄所帶來的系統性風險,對以台積電為代表的台灣半導體產業構成了更為實質和深遠的影響。首先,該機制加劇了台灣企業在設備與技術方面的“瓶頸”問題。台積電先進製程生產高度依賴美國應用材料(AMAT)等公司的設備與技術,美國通過出口管制限制了其向華為等被列管企業供貨,削弱了台積電在客戶選擇與產能分配方面的自主權。其次,地緣政治壓力提高了供應鏈安全在企業戰略中的優先級。台積電必須將自身生存與客戶供應鏈安全置於核心考量。2025年3月,台積電宣佈向美國增資1000億美元,進一步貼近美國產業政策與技術監管體系,以規避潛在合規風險與貿易限制,保障全球客戶合作的穩定性。
四、全球半導體供應鏈的“去台化”趨勢
2020年起,在美國相關政策推動下,台積電對美投資先後經歷了四次擴張。2025年3月,台積電再度追加1000億美元投資,計劃用於新建三座晶圓廠、兩座封裝廠及一座研發中心。雖然具體製程計劃尚未披露,但基於台積電對美投資規模持續擴大、製程日趨先進、產業鏈功能不斷完善等趨勢,預計其最先進製程將逐步實現在美量產。以台積電為代表的台灣半導體龍頭企業大規模赴美投資,帶動上游材料與設備、下游封測以及AI服務器供應鏈企業相繼向美國轉移,加劇了全球半導體供應鏈的“去台化”趨勢,具體表現在以下四個方面:
(一)台灣尖端製程外移
台積電已陸續公佈多項在美國建設晶圓廠的計劃,逐步推動高端芯片製造產能向美國轉移。其中,亞利桑那州一廠投資120億美元,專注於12英寸晶圓生產,製程技術涵蓋4nm和5nm節點,規劃月產能為2萬至3萬片,相當於其台灣5nm產能的約16.7%。該廠於2024年9月實現首次試產,產品良率已達到台灣廠區水平。美國二廠投資規模進一步擴大至280億美元,同樣生產12英寸晶圓,並升級至3nm製程,月產能預計為2.5萬片,約占台灣同類製程產能的22.7%。此外,三廠也已規劃投資250億美元,第四至第六廠的建設計劃也在推進中。這一系列投資與建廠舉措表明,台積電正策略性地將部分尖端製程產能轉移至美國,以應對全球供應鏈重構趨勢,貼近主要客戶群,增強供應鏈韌性和市場響應能力。
台灣半導體尖端製程的外移,將削弱其在全球半導體供應鏈中的地位,尖端製程對於台灣GDP的貢獻可能相應下降。根據Trend Force預測,到2030年美國先進製程芯片產能占全球的比例將達到22%,較2021年提高11個百分點;與此同時,2030年台灣先進製程產能占比為58%,較2021年下降13個百分點(見圖4)。2024年台積電營收2.89萬億新台幣(占GDP約11.3%),而台灣2025年第二季度報告顯示,台積電的營業收入中60%來源於5nm及更先進製程的晶圓,即尖端製程半導體對於台灣的GDP貢獻約在6%-7%,高於近五年台灣經濟平均增長率3.76%,這意味著當該部分產業轉移約一半(3%-3.5%)時,將足以抵消台灣一年的經濟增長。
[圖4:2021年與2030年各地區先進製程晶圓產能份額對比]
(二)台灣半導體生態鏈向美轉移
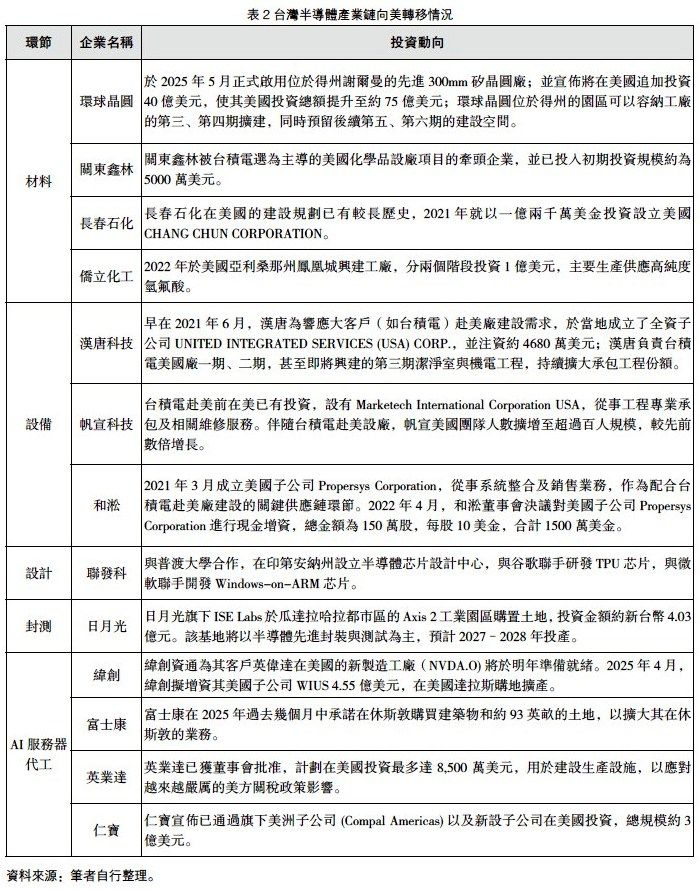
作為半導體產業鏈中的核心企業及終端應用領域的關鍵供應商,台積電加快在美國建廠進程,直接帶動了上游材料與設備企業、下游封裝測試產業以及AI服務器供應鏈企業赴美投資。一方面,島內相關企業正在加速佈局美國。上游領域,島內重要的芯片材料企業環球晶圓、關東鑫林、長春石化和僑立化工等已追隨台積電在美投資設廠,漢唐、帆宣、和淞等半導體設備廠商也陸續成立美國子公司或追加美國投資;下游領域,重要芯片測試廠商日月光已在墨西哥投資佈局,京元電也表示可能應客戶需要赴美國設廠。此外,台灣七大AI服務器代工廠——鴻海、廣達、緯創、緯穎、英業達、仁寶與和碩也陸續前往美國得克薩斯州考察,商討土地、廠房和稅收等具體投資事宜。目前,緯創已經明確開始動工,富士康在休斯敦完成了購地設廠,英業達和仁寶分別獲批對美設廠和運營的投資(見表2)。
[表2:台灣半導體產業鏈向美轉移情況]
台灣半導體產業表現出顯著的前向與後向關聯特性,不僅對上游材料、設備及化學品等行業具有強勁拉動作用,也深刻影響著下游電子產品、資訊通信、光學器材和汽車等眾多產業的生產與發展。近年來,隨著台灣半導體製造龍頭企業台積電加大對美投資,該地區半導體生態鏈出現向美國轉移的趨勢,這一動向可能引發台灣的產業空心化問題。根據台灣《2021年產業關聯表(163部門)》④所提供的數據,半導體產業的影響力係數高達3.26,感應度係數為1.35。影響力係數反映產業的後向關聯能力,即該產業對上游投入品產業的需求強度與帶動效應。台灣半導體產業的影響力係數達3.26,遠高於全產業平均水平1.0,表明該產業的自身發展能夠顯著帶動上游基本化學材料業、其他基本金屬業等諸多產業的發展。一旦半導體產業外遷,整個上游供應鏈將面臨萎縮壓力。感應度係數則用於衡量產業的前向關聯能力,即其作為關鍵投入來源對下游產業的支撐與帶動作用。台灣半導體產業的感應度係數為1.35,也高於1.0的全產業平均水平,突顯了其作為電子設備製造、汽車和人工智能等行業核心供應商的重要地位。該產業的外遷也可能迫使這些產業隨之遷移或顯著削弱其競爭力。
(三)高端人才流向美國加劇島內人才緊缺
台灣半導體產業長期面臨人才供給不足的結構性困境。近年來,隨著先進製程與先進封裝產線的持續擴張,對設備操作與維護等高技能人才的需求急劇上升,人才缺口日益擴大。根據工研院《2025年半導體產業人才白皮書》的數據,研發類崗位需求從2023年的6000個增至2025年5月的9316個;運營、技術支持與維護類職位空缺從2023年10月的4300個增長至2025年5月的7240個,增幅達67%;而在生產、質量與環境安全等領域,職位缺口也從2023年10月的5600個上升至2025年5月的約10000個。
台積電及其供應鏈企業陸續赴美投資進一步加劇了台灣本土的人才外流。由於其亞利桑那工廠建設初期面臨本地技術人力不足的問題,量產計劃由原定的2024年推遲至2025年。為解決該問題,台積電通過與美國政府協商,為約500名台灣工程師爭取到加速簽發的E-2非移民簽證,赴美協助設備安裝、製程調試與良率提升等關鍵技術工作。截至2024年4月,該工廠內近半數工程師來自台灣。儘管台積電投資500萬美元設立學徒計劃,旨在五年內培養80名設施技術員以逐步減少對台灣工程師的依賴,但雙方在職業文化與工作方式上的顯著差異,使美國本土高技術勞動力能否有效替代台灣工程師仍存在較大不確定性。因此,台積電在短期內仍傾向於從台灣招募人才支援美國業務,而這些人才後續留美定居或轉職的可能性較高,恐將進一步削弱台灣本土的高端人才儲備。
(四)全球半導體資本支出流向美國
隨著台積電等半導體相關企業部署投資美國,將對島內未來幾年的資本形成帶來利空效應。2025年3月,台積電宣佈將向美國亞利桑那州生產基地追加1000億美元投資,使其在美總投資規模增至1650億美元,創下美國史上最大金額的單筆外資投資記錄。截至2025年7月,半導體產業鏈中各企業已承諾為重建美國本土芯片產業生態投入超過5000億美元的私人部門資金⑤,反映出全球資本正大規模流向美國半導體行業。
從台灣的角度來看,據島內“行政院”主計處數據,台灣年均的固定資本形成約為1892億美元,其中,台積電2024年資本支出約300億美元,其中約7成支出用於支撐島內先進製程生產和技術升級,即約有210億美元投資於島內。如果台積電從2025年開始實施對美投資,根據島內各界預測⑥,2025年可能投資於島內的金額會降到100億美元,由此對島內投資將直接減少110億美元。考慮到台積電在台灣經濟中的核心地位和產業鏈帶動作用,根據台灣行政部門編製的產業關聯表計算的供應鏈供需帶動關係,台積電對基本化學材料、其他基本金屬、半導體等產業企業的投資帶動作用約為0.8⑦,那麼2025年這些行業對島內投資將減少88億美元。因此初步估計,台積電赴美投資將造成2025年島內投資下降大約200億美元,約占2024年島內新增投資的約9%,或造成2025年島內投資低於2024年水平,中止島內投資上漲勢頭。
(五)全球半導體供應鏈“去台化”趨勢的不可逆性
降低對台灣半導體產業的依賴、強化本土製造能力,已成為美國一項長期且穩定的戰略目標,並不因政府更迭或黨派輪替而動搖。近年來,美國將半導體供應鏈的自主可控視為超越純粹經濟範疇的國家安全核心議題,兩黨在這一問題上表現出高度一致的立場。如民主黨參議員查克·舒默所言:“依賴海外,尤其是台灣的半導體是危險的。”共和黨參議員約翰·科寧同樣指出:“應將更多半導體製造、就業與安全帶回美國。”兩黨共同推動通過的《芯片法案》正是這一共識的政策體現,其背後折射出美國對地緣政治風險與依賴外部技術的深度警覺。
在推動半導體製造回流、重塑本土產業鏈的同時,美國還憑藉其在全球半導體網絡中的中心地位,積極推動產業政策的“武器化”,試圖將中國大陸隔絕於先進半導體技術與設備體系之外,以達到遏制中國技術發展與維持美國全球霸權的戰略目標。因此,儘管面臨成本高昂、產業生態差異及技術人才培養週期長等多重挑戰,美國推動半導體供應鏈“去台化”的戰略方向仍將延續,並顯示出較強的不可逆特徵。
五、結語
主導產業的持續升級與演進是維持台灣經濟增長活力的關鍵。當主導產業處於成長或上升階段時,台灣經濟通常表現出較強的增長動力;相反,若主導產業出現外移或步入衰退,則經濟容易陷入增長停滯與動能不足的“悶經濟”狀態。這一發展模式在一定程度上體現了以製造業為核心的小型經濟體的共同特徵。
近年來,在地緣政治推動下,全球供應鏈格局發生深刻變革,西方經濟體大力推進高端製造業回流,全球半導體產業正經歷結構性重組。在此背景下,美國的政策導向、兩黨共識以及半導體技術的軍民兩用屬性,共同推動了一場橫跨東西方的半導體產業生態轉移。尤為值得注意的是,美國主導的半導體供應鏈“去台化”趨勢,正從多個維度加劇台灣產業空心化的風險。特別是隨著台積電等企業加速擴大對美投資,將最先進製程逐步轉移至美國,並同步部署成熟製程,連帶推動芯片產業鏈與關鍵應用場景的供應鏈系統性地向美國遷移。該趨勢可能引致台灣產業資本在“脫台入美”預期下發生大規模外流,從而削弱其長期發展的內生動力。綜上所述,美國的“去台化”戰略遠非簡單的產能遷移,而是一個系統性的重構過程,正逐步侵蝕台灣半導體產業的根基。
注釋:
①波士頓集團和美國半導體產業協會:《半導體供應鏈中的新興彈性》,2024年5月。
②資訊電子產業包括電子產業、資訊通信產業和光學器材產業。
③⑥郭正亮、陳子昂等均預測台積電僅剩100億美元投資島內,https://hk.crntt.com/doc/1601/0/5/7/160105737_2.html?coluid=7&kindid=0&docid=160105737&mdate=0306104217,https://www.zaobao.com.sg/news/china/story20250307-5979218?close=true。
④台灣產業關聯情況每隔五年統計一次,故最新數據為2021年的統計結果,https://www.stat.gov.tw/News_Content.aspx?Create=1&n=2781&state=1327FD6AD8DCDA52&s=234145&ccms_cs=1&sms=11077。
⑤Semiconductor Industry Association. (2025). 2025 state of the U.S. semiconductor industry report. Semiconductor Industry Association,https://www.semiconductors.org/wp-content/uploads/2025/07/SIA-State-of-the-Industry-Report-2025.pdf.
⑦台積電對各行業的帶動係數不盡相同,此處為估算平均帶動率。
(全文刊載於《中國評論》月刊2025年11月號,總第335期,P4-15)

圖2:台灣半導體出口額及其占總出口比重(2014-2024年)

圖3:台灣島內固定資本形成與全球半導體市場景氣程度對照

圖4:2021年與2030年各地區先進製程晶圓產能份額對比

表2:台灣半導體產業鏈向美轉移情況